Mitochondrial iron chelation ameliorates cigarette smoke–induced bronchitis and emphysema in mice
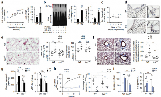
慢性阻塞性肺部疾病(Chronic obstructive pulmonary disease, COPD)是一种复杂,削弱肺部功能的疾病,主要临床和病理表现包括从气道炎症(慢性支气管炎),肺组织破坏(肺气肿)小气道重塑等(1,2)。COPD的发病机制至今仍然不明确,但是它涉及到肺部对香烟烟雾(cigarette smoke, CS)的异常炎症和细胞反应失调(1)。目前研究表明吸烟和遗传是COPD最大的危险因素(3)。本文作者之前通过对人类全基因组进行全基因组关联分析(genome-wide association studies, GWAS)确定IRP2(也称为IREB2)是COPD的主要候选基因(4-6),此后作者证明IRP2蛋白在COPD患者的肺部含量增加(4)。已有的研究表明IRP2基因位于人类15q25染色体上,该染色体上还包括编码烟碱乙酰胆碱受体的几个部件的基因。此外 GWAS分析表明15q25还与肺癌,外周动脉疾病和尼古丁成瘾相关(7-10)。铁调节蛋白(The iron-regulatory proteins, IRPs)IRP1和IRP2尤其是IRP2负责调节哺乳动物体内细胞铁离子的平衡(11)。IRPs在十二指肠,脊髓和中枢神经扮演非常重要的生理角色,同时IRPs也可能是肺动脉高压和神经性病变等疾病发病原因(12-15)。在细胞内铁耗尽的情况下,IRPs通过与位于mRNA上铁体内平衡基因的铁反应元件(iron-response elements, IREs)结合,导致其翻译被抑制从而降低铁的储存并同时增加铁摄取(12,15)。但是IRP2在肺部的生理功能以及IRP2的mRNA转录还不是很清楚,同时IRP2在肺部暴露在香烟烟雾中COPD发病的响应机制也不是很明确。因此,作者试图通过将COPD实验中小鼠模型和人COPD数据整合,阐述由香烟烟雾引起的COPD中IRP2的功能。











