Inner workings of thrombolites: spatial gradients of metabolic activity as revealed by metatranscriptome profiling.
微生物岩是由微生物及其环境的代谢相互作用形成的沉积物。这些岩化微生物群落代表着地球上最古老的生态系统之一,但这些微生物群落功能的分子机制知之甚少。
微生物岩是由微生物及其环境的代谢相互作用形成的沉积物。这些岩化微生物群落代表着地球上最古老的生态系统之一,但这些微生物群落功能的分子机制知之甚少。
不同类群的海洋浮游植物进行着全球一半的初级生产。浮游植物巨大的多样性长期以来困扰着生态学家,因为这些微生物共存于一个同质的环境,同时争夺相同的基本资源(如无机养分)。资源的差异化生态位分离是一种假说来解释这种”悖论的浮游生物”,但很难原位量化和跟踪浮游植物的代谢变化。
海德堡大学的Andres Jaschke研究团队于今年在Nature上报道了第一个原核生物中的 RNA 5’端帽子结构。真核生物mRNA中的5’端帽子结构不存在于原核生物中,长期以来人们认为原核mRNA中不存在5’端帽子结构。Andres Jaschke研究团队利用化学-酶捕获和NGS手段(NAD CaptureSeq)发现了细菌RNA中的5’-NAD帽子结构,并证实这种帽子结构同样具有保护RNA分子的功能。
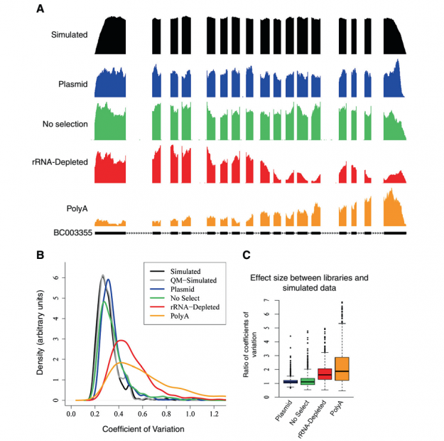
宾夕法尼亚大学的研究者们最近使用了一项新技术来检测在RNA-seq建库和测序过程中人为引入的偏好。高通量RNA测序技术已称为基因表达和转录组分析的重要手段,但人们对不同的建库方法引入的偏好(bias)了解不足,迄今为止也没有好的手段来估算这种偏好。John B. Hogenesch的研究团队展示了通过体外转录组测序(in vitro transcription seq,IVT-seq)估算偏差的方法,可能为今后的实验设计和方法改进提供参考。
我国民间有句俗语:“人老脚先老”,现在它还成了沐足行业的广告语。不过这个道理已经不仅仅是人们日常生活经验的总结,一篇最新Cell Reports的文章也对这个理论有是一个很好的体现:即衰老“肠”先老。
近期的Nature Medicine杂志来自美国华盛顿大学(St. Louis)医学院的一项最新研究发现,细菌可不是婴儿出生后“入侵”肠道的唯一生物种类,病毒也会“趁虚而入”,它们都对人体健康有着重要的影响。该研究分析了8名健康婴儿从出生到两岁的粪便样品,从而跟踪其肠道微生物组和病毒组的变化规律,,堪称肠道病毒组研究开山之作之一。
2015年麻省理工Technology Review把液体活检列为十大技术突破之一,同年,欧盟批准将循环肿瘤DNA检测用于易瑞沙的伴随诊断,标志着高通量测序技术在临床应用的大突破。近年来随着TCGA(The Cancer Genome Atlas)的癌症遗传数据库不断完善,未来有望开发新的临床诊断标志物。
周所周知,piRNA机械有介导转座子的表观遗传沉默的作用。最近的研究表明,这一功能还涉及转座子来源的转录本的piRNA导向切割。由于许多piRNA似乎也有针对不同mRNA的能力,这提出了一个有趣的可能性即piRNA可以广泛的作为siRNA并降解特定的mRNA。
ABLife直接参与了本研究
可变聚腺苷酸化(APA)是一种普遍的基因调控机制并与开花相牵连,但植物从营养生长到生殖生长转换期间调整选择特定poly(A)位点的分子基础仍不清楚。
来自德国马克斯-德尔布吕克分子医学研究中心的Schuman和陈炜的研究团队,对小鼠的不同组织进行RNA深度测序,发现circRNA在小鼠大脑中高度表达而且有很大一部分来自编码突触蛋白的基因。研究显示,许多circRNA的丰度在突触形成时突然改变,说明circRNA可能在发育过程中调控突触的功能。