1.文章简介
| 文章题目 | Maintenance of the marginal-zone B cell compartment specifically requires the RNA-binding protein ZFP36L1 |
| 中文题目 | RNA结合蛋白ZFP36L1在边缘区B细胞维持中的功能 |
| 期刊名 | Nature Immunology IF: 20.004 |
| 作者 | Rebecca Newman, Helena Ahlfors, Alexander Saveliev, Alison Galloway, Daniel J Hodson, Robert Williams, Gurdyal S Besra, Charlotte N Cook, Adam F Cunningham, Sarah E Bell & Martin Turner |
| 发表时间 | 2017 |
| 实验材料 | 转基因小鼠边缘区B细胞、滤泡B细胞 |
| 测序平台 | Illumina HTSeq2000 |
| 相关产品 | RNA-seq |
2.研究背景
RNA结合蛋白ZFP36家族可通过结合3’UTR区域AU-rich元件促进mRNA降解和抑制基因表达。在这篇文献中,研究者们发现了ZFP36家族成员ZFP36L1的一项新功能,通过对转录因子IRF8和KLF2的表达抑制,调控多个下游信号转导、细胞黏附和迁移基因的表达,控制边缘区B细胞的生存和特征维持。这项研究展示了RNA结合蛋白如何通过整合转录后调控和转录调控途径,促进细胞特征维持的调控机制。
3.研究内容
Rebecca Newman及其同事分析了ZFP36L1敲除小鼠的边缘区B细胞的表型和基因表达特征,以及ZFP36L1结合的靶标RNA,详细分析了其中两个靶标基因,IRF8和KLF2在维持边缘区B细胞功能特征中的作用。
4.研究方法
研究者们首先建立了ZFP36家族成员敲除的小鼠株系,分析这些株系的小鼠中各类B细胞的分化和维持状况,确定了ZFP36L1为边缘区B细胞功能维持的必要基因。随后通过RNA-seq和iCLIP-seq分析了ZFP36L1对边缘区B细胞转录组的影响和靶标基因。最后他们分析了ZFP36L1的两个靶标基因,转录因子IRF8和KLF2对边缘区B细胞功能维持的调控作用。
5.研究成果
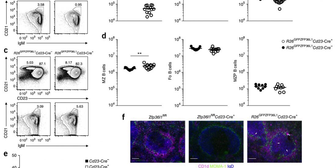
1. ZFP36L1的表达对于边缘区B细胞维持的必要性。为了研究ZFP36家族成员在B细胞中的功能,Newman等人建立了ZFP36敲除、ZFP36L1敲除和ZFP36L2敲除的小鼠。研究者们发现仅在ZFP36L1敲除的小鼠中边缘区B细胞及其前体的数量显著下降,但滤泡B细胞的数量不受影响(图1)。而ZFP36和ZFP36L2敲除对小鼠B细胞数量不造成显著影响。


图1、ZFP36L1对于维持边缘区B细胞及其前体细胞是必须的。
2. ZFP36L1敲除对于B细胞转录组的影响。
随后,研究者们分析了ZFP36L1敲除对于小鼠B细胞转录组的影响。比较对照组和ZFP36L1敲除小鼠的RNA-seq数据发现,约有330个基因在ZFP36L1敲除小鼠中表达量显著上升,215个基因表达量下降。尽管ZFP36L2在ZFP36L1敲除小鼠中表达量也有所上升,但它并不能完全补偿ZFP36L1的功能。对这些差异表达基因进行GSEA分析发现,差异表达基因可富集到信号转导、细胞迁移、细胞周期和细胞凋亡等通路(图2)。
研究者们还通过iCLIP-seq技术分析了RNA结合蛋白ZFP36L1的靶标RNA。由于小鼠边缘区B细胞数量太少,因此使用了滤泡B细胞样本检测ZFP36L1靶标。在ZFP36L1敲除边缘区B细胞的差异表达基因中,73个上调表达基因和24个下调表达基因同时也被检出为ZFP36L1结合的RNA(图2)。

图2. ZFP36L1敲除B细胞的基因表达分析。
3. ZFP36L1促进维持边缘区B细胞特征。
为了进一步研究ZFP36L1对边缘区B细胞转录组的调控作用,Newman等人对比了三种B细胞的转录组:对照组边缘区B细胞、ZFP36L1敲除的边缘区B细胞及对照组滤泡B细胞。对差异表达基因数量的分析发现ZFP36L1敲除的边缘区B细胞与对照组滤泡B细胞基因表达谱更为接近。对这三种细胞的细胞表面标记物和电生理特征的分析也证实了这一结果(图3)。因此研究者们得出结论,ZFP36L1对于维持边缘区B细胞的特征是必须的,在ZFP36L1敲除的小鼠中,其边缘区B细胞可能逐步失去其特有功能。

图3. ZFP36L1促进边缘区B细胞特征的维持。
4. IRF8和KLF2是ZFP36L1的结合靶标基因。
利用RNA-seq和iCLIP-seq数据,研究者们鉴定了2个在ZFP36L1调控边缘区B细胞特征维持中发挥重要功能的靶标基因,IRF8和KLF2(图4)。IRF8和KLF2是两个转录因子,通过对已发表的ChIP-seq数据的分析发现,IRF8和KLF2的靶标基因与受ZFP36L1调控的差异表达基因有显著的重叠,因此ZFP36L1可能通过调控少量重要靶标RNA的表达,控制多个下游基因的转录,从而调控边缘区B细胞特征的维持。



图4. ZFP36L1调控IRF8和KLF2的表达。
参考文献:
- Newman, R., Ahlfors, H., Saveliev, A., Galloway, A., Hodson, D. J., Williams, R., … Turner, M. (2017). Maintenance of the marginal-zone B cell compartment specifically requires the RNA-binding protein ZFP36L1. Nature Immunology, (November 2016). http://doi.org/10.1038/ni.3724
.


